Ejercicios Resueltos Arquitectura de Computadores - Parte I
Tema 1
Ejercicio 1
Representación del número 61 en binario natural:
📐Demostración
Para pasar el número 61 a binario, basta con dividir sucesivamente por 2 y quedarse con el resto. Así, tenemos:
Basta leer los restos de abajo hacia arriba y tenemos que:
Ejercicio 2
Representación del número 61 en hexadecimal:
📐Demostración
Partiendo de que su codificación en binario natural es 11 1101, entonces agrupamos de 4 en 4 y pasamos a hexadecimal:
Ejercicio 3
Representación decimal del número \texttt{11 1100}$_b$:
📐Demostración
Procedemos de forma inversa a la conversión a binario natural es decir, multiplicamos cada bit por la potencia de 2 correspondiente y sumamos. Así, tenemos:
Ejercicio 4
Representación en hexadecimal del número 111 1101 0001:
📐Demostración
Agrupamos de 4 en 4 y pasamos a hexadecimal:
Ejercicio 5
Representación en binario del número 4CE:
📐Demostración
Seguimos el proceso inverso al de pasar de binario a hexadecimal. Así, tenemos:
Ejercicio 6
Representación en binario del número 0.8125:
📐Demostración
Dividimos el número en su parte entera y su parte decimal y procedemos a convertir cada parte por separado. Para la parte entera, basta con convertir el 0 a binario, es decir:
Para la parte decimal, multiplicamos por 2 y nos quedamos con la parte entera, así:
Así, tenemos que:
Ejercicio 7
Representación decimal de 0.1011 01:
📐Demostración
Procedemos de forma inversa a la conversión a binario natural es decir, multiplicamos cada bit por la potencia de 2 correspondiente y sumamos. Así, tenemos:
Como la parte entera es 0 entonces el número es .
Ejercicio 8
Representación del número 14.375 en binario:
📐Demostración
Primero, codificamos la parte entera:
Y ahora, codificamos la parte decimal:
Entonces, juntando ambas partes tenemos que:
Ejercicio 9
Suma de los números 0100 0000 y 0001 0101:
📐Demostración
Sumamos bit a bit:
Por lo tanto, la suma de los dos números es 0101 0101.
Ejercicio 10
¿Cuál es la suma de los números 1 1100 1011 y 1 0111 1010:
📐Demostración
Sumamos término a término:
Por lo tanto, la suma de los dos números es 110100 0101.
Ejercicio 11
¿Cuál es la suma de los números 1010 0110 y 0010 0100:
📐Demostración
Sumamos término a término:
Por lo tanto, la suma de los dos números es 1100 1010.
Ejercicio 12
¿Cuál es el rango de representación con 7 bits usando binario natural? Expresar en decimal
📐Demostración
El rango de representación en binario natural viene dado por:
Por lo tanto, el rango de representación con 7 bits en binario natural es .
Ejercicio 13
¿Cual es la representación del 3 en signo magnitud con 5 bits?
📐Demostración
Consideramos que el primer bit es el signo y los siguientes 4 bits son la magnitud. Así, tenemos que:
Entonces, como tenemos que el bit de signo es 0, así que:
Ejercicio 14
¿Cual es la representación del -3 en signo magnitud con 5 bits?
📐Demostración
Al igual que antes, la magnitud se codifica como:
Entonces, como en este caso es negativo, el bit de signo es 1 entonces:
Ejercicio 15
¿Cuál es el rango de representación con 7 bits utilizando signo magnitud? Expresar en decimal
📐Demostración
Por un lado, tenemos que la magnitud se expresará con 6 bits ya que uno queda reservado para el signo, así que tenemos que, podemos ver que el rango de la magnitud es:
Sin embargo, como el bit más significativo determina el signo, tenemos este rango también hacia los negativos, así el rango completo es:
Ejercicio 16
¿Cuál es la representación del 3 en complemento a 2 con 5 bits?
📐Demostración
Para hacer la representación en complemento a 2 podemos seguir dos procedimientos para hacerlo de forma rápida, en este caso, lo representaremos en binario natural:
Y a continuación, como es positivo, no tenemos que hacer nada más. Por lo tanto, la representación de 3 en complemento a 2 con 5 bits es 0 0011.
Ejercicio 17
¿Cuál es la representación del -3 en complemento a 2 con 5 bits?
📐Demostración
En este caso, seguiremos el mismo procedimiento, entonces:
Pero como es negativo, entonces invertimos todos los bits a partir del primer 1 empezando de derecha a izquierda, es decir:
Entonces la representación de -3 en complemento a 2 con 5 bits es 1 1101.
También, se puede representar en complemento a 1 y sumar 1 unidad, es decir:
(complemento a 1 es invertir los bits)
Ejercicio 18
Valor decimal de un número representado en complemento a 2 en 6 bits cuyo valor es 01 0010:
📐Demostración
En este caso, como el primer bit es 0, entonces es positivo, por lo que basta con convertir el número a decimal:
Por lo tanto, el valor decimal del número representado en complemento a 2 en 6 bits cuyo valor es 01 0010 es 18.
Ejercicio 19
Valor decimal de un número representado en complemento a 2 en 6 bits cuyo valor es 11 0111:
📐Demostración
En este caso, como el bit más significativo es 1 entonces, hay que invertir los bits a partir del primer 1 para volver a pasarlo a binario natural:
Y ahora, basta pasar el resultado obtenido a decimal y habremos obtenido la magnitud:
Como era negativo, entonces el número es .
Ejercicio 20
Rango de representación con 7 bits utilizando complemento a 2:
📐Demostración
Podemos observar que el número negativo más grande posible es:
Y que el más grande positivo es:
Entonces el rango de representación con 7 bits utilizando complemento a 2 es .
Ejercicio 21
Un computador utiliza 4 bits para representar números enteros. Si se suman las cantidades 1001 y 0101, ¿se produce carry u overflow? ¿Cuál es el resultado en decimal interpretado como número natural y como número entero representado en complemento a 2?
📐Demostración
Sumamos bit a bit:
Como vemos, no se produce carry ni overflow. Por lo tanto, el resultado en decimal interpretado como número natural es:
Y como número entero representado en complemento a 2 es:
Ejercicio 22
Un computador utiliza 4 bits para representar números enteros. Si se suman las cantidades 0111 y 0101, ¿se produce carry u overflow?
📐Demostración
Sumamos bit a bit:
Como vemos, no se produce carry pero sí overflow. El resultado interpretado como natural es:
Y como entero:
Ejercicio 23
En un sumador para cantidades de 5 bits se introducen el número -7 codificado en signo-magnitud y el número -16 codificado e complemento a 2. ¿Qué resultado se obtendrá a la salida del sumador interpretado en complemento a 2? Contestar en decimal.
📐Demostración
Primero codifiquemos ambos números:
Ahora, sumamos ambos números:
Como vemos, se produce overflow. Como el sumador es de 5 bits, en realidad el resultado es:
Ejercicio 24
En un sumador para cantidades de bits, con se introducen el mayor número entero positivo y el menor número entero negativo, ambos codificados en complemento a 2. ¿Qué resultado se obtendrá a la salida del sumador interpretado como un número entero codificado en signo-magnitud? Contestar en decimal.
📐Demostración
En representación de 4 bits en complemento a 2, el mayor número positivo es y el menor número negativo es . Sumamos ambos números:
Interpretado como signo-magnitud, al tener 1 en el bit más significativo será negativo y como la magnitud es:
Entonces es .
Ejercicio 25
Sea un sumador para cantidades de bits. En uno de sus operandos se introduce el mayor número positivo representable en formato signo-magnitud y en el otro operando el menor número entero representable en formato complemento a 2. ¿Cuál será el resultado de sumar dichos valores? Interpretar el resultado en binario natural y responder en hexadecimal
📐Demostración
Dichos números serán:
Sumamos ambos números:
Interpretando el resultado en binario natural tenemos que:
Y en hexadecimal será:
Ejercicio 26
¿Cuántos bits serían necesarios para un formato que pudiese representar -126 y 128 en complemento a 2?
📐Demostración
Para representar 128 en complemento a 2 necesitamos representarlo en binario natural y luego añadir un bit más y que el bit más significativo no sea 1, es decir:
Es decir, que 128 en binario natural es . Sin embargo, en complemento a 2 no puede empezar por 1 por ser negativo, entonces:
Es decir, para representar el 128 necesitamos 9 bits. Ahora vamos a por el -126:
Entonces, representado en binario natural:
Así, tenemos que:
Como vemos, el valor absoluto de 126 en binario natural es de 7 bits pero empieza con un 1, lo cual no nos sirve porque debería ser positivo, es decir, empezar con un cero. Por ello, añadimos un bit más y tenemos que 126 es 0111 1110. Ahora, invertimos a partir del primer 1 empezando por la derecha
Así, vemos que necesitamos 8 bits pero como para el 128 necesitábamos 9 bits, entonces necesitamos 9 bits para representar ambos números.
Ejercicio 27
Se desea un formato que sea capaz de representar con números enteros en complemento a 2 en el rango [-1024, 1023] ¿Cuántos bits serían necesarios?
📐Demostración
Podríamos seguir un proceso similar al del ejercicio anterior, sin embargo, en este caso podemos emplear los rangos de representación en complemento a 2. Así, tenemos que:
Por lo tanto, vamos a resolver las ecuaciones y elegir el máximo :
Es decir, necesitaríamos 11 bits
Ejercicio 28
Se dispone de un sumador que opera con magnitudes de 6 bits. En una de sus entradas se pone el mayor número positivo en complemento a 2 y en la otra el menor positivo en signo-magnitud (no el cero). Interpreta la suma obtenida como un número en complemento a 2 y expresa el resultado en decimal
📐Demostración
El mayor número en complemento 2 de 6 bits es:
Y el menor número positivo en signo-magnitud es:
Entonces, si sumamos bit a bit:
Entonces, interpretado en complemento a 2, como es negativo al ser su bit más significativo un 1, tenemos que invertir todos los 1 a partir del primer uno empezando por la derecha. Podemos observar que en realidad, el único 1 es el bit más significativo, es decir, que es el número más negativo en complemento a 2 de 6 bits. Por lo tanto, el resultado es:
Ejercicio 29
Se sabe que la secuencia de bits 45800C00 representa un valor numérico expresado en formato IEEE 754 de precisión simple. ¿Cuál es el valor decimal de dicho número?
📐Demostración
Para ello, vamos a proceder por partes:
- Obtener el valor en binario del número:
- Separamos el número en los componentes del formato IEEE 754:
- Calculamos el signo:
- Calculamos el exponente en exceso a 127:
- Calculamos la mantisa (añadiendo el 1 implícito):
Y movemos la coma 12 posiciones a la derecha:
Decodificamos la parte entera:
Y la parte decimal:
- Agrupamos ambas partes:
Por lo tanto, el valor decimal del número representado en formato IEEE 754 de precisión simple 45800C00 es 4097.5.
Ejercicio 30
Se sabe que la secuencia de bits 42880000 representa un valor numérico expresado en formato IEEE 754 de precisión simple. ¿Cuál es el valor hexadecimal de dicho número?
📐Demostración
Seguimos un procedimiento similar al ejercicio anterior:
- Obtener el valor en binario del número:
- Separamos el número en los componentes del formato IEEE 754:
- Calculamos el signo:
- Calculamos el exponente en exceso a 127:
- Calculamos la mantisa (añadiendo el 1 implícito):
Y movemos la coma 6 posiciones a la derecha:
El número no tiene decimales, por lo que el valor en hexadecimal es:
Por lo tanto, el valor hexadecimal del número representado en formato IEEE 754 de precisión simple 42880000 es 44.
Ejercicio 31
¿Cuál es la codificación del mayor número positivo que se puede representar en formato IEEE 754 de precisión simple?. Responder en hexadecimal (no se considera el infinito)
📐Demostración
Extraemos cada parte del número:
- Como es positivo, el signo es 0.
- El exponente es el mayor posible representado en exceso a 127:
Ya que el caso particular de 1111 1111 en este caso se reserva para el infinito.
- La mantisa es:
Entonces el número codificado en hexadecimal en formato IEEE 754 de precisión simple es:
Es decir, 7F7FFFFF.
Ejercicio 32
Que número decimal representa C1500000 en formato IEE 754 de precisión simple?
📐Demostración
Seguimos el mismo proceso de siempre:
- Convertimos el número a binario:
- Separamos el número en sus componentes:
- Calculamos el signo:
- Calculamos el exponente en exceso a 127:
- Calculamos la mantisa (añadiendo el 1 implícito):
Y movemos la coma 3 posiciones a la derecha:
Entonces, nos basta con decodificar la parte entera (no tiene decimal):
- Juntamos todo, como es negativo añadimos el menos:
Por lo tanto, el número decimal representado en formato IEEE 754 de precisión simple por C1500000 es -13.
Ejercicio 33
Representar el número -12.25 en formato IEEE 754 de precisión simple en hexadecimal
📐Demostración
Para ello, vamos a seguir los siguientes pasos:
- Pasamos el número a binario. Primero la parte entera:
Y la parte decimal:
Entonces, la magnitud codificada en binario es:
- Movemos la coma para dejar un único 1 a la izquierda:
Entonces el exponente es 3.
- Representamos el exponente en exceso a 127:
- El signo es negativo, por lo que el bit de signo es 1.
- La mantisa es:
- Juntamos todo y convertimos a hexadecimal:
Por lo tanto, el número -12.25 en formato IEEE 754 de precisión simple en hexadecimal es C1440000.
Ejercicio 34
¿Cuál es el menor número positivo normalizado que se puede representar en el formato IEEE-754 de precisión simple? Contestar en potencias de 2
📐Demostración
Extraemos la información de cada componente:
- Es positivo, por lo que el signo es 0.
- Tiene que ser el menor, por lo que el exponente es el menor posible:
- La mantisa es:
Por lo tanto, el menor número positivo normalizado que se puede representar en el formato IEEE-754 de precisión simple es:
ya que el exponente en exceso a 127 es:
Y la mantisa es:
Entonces, el número es:
Ejercicio 35
¿Cuál es la máxima diferencia entre dos números positivos consecutivos en el formato de coma flotante IEEE-754 de precisión simple? Responder en potencia de dos
💡Nota
Tal y como está el enunciado podríamos decir que es infinito, ya que la diferencia entre dos infinitos consecutivos es infinita. Sin embargo, vamos a suponer que se refiere a la máxima diferencia entre dos números positivos consecutivos representables en el formato IEEE-754 de precisión simple que no sean infinitos.
📐Demostración
Para ello, vamos a ver cuál es el mayor número representable en el formato IEEE-754 de precisión simple y cuál es el siguiente número representable. Como su exponente es el máximo posible, es decir:
La mantisa sería:
Este número sería:
Como la distancia entre dos números consecutivos en un mismo rango de exponentes viene dada por:
Para el mayor número de exponente posible tenemos que:
Es decir, la máxima diferencia entre dos números positivos consecutivos en el formato de coma flotante IEEE-754 de precisión simple es .
Tema 2
Ejercicio 1
Calcula la tabla de verdad del siguiente circuito. ¿Qué operación lógica básica se realiza entre las entradas A y B?

📐Demostración
Para hallar la tabla de verdad tenemos:
Por lo tanto, la operación lógica básica entre las entradas A y B es la operación XOR.
Ejercicio 2
Calcula la tabla de verdad del siguiente circuito. ¿Qué operación lógica básica se realiza entre las entradas A y B?

📐Demostración
Dado que el multiplexor de 4 entradas funciona de la siguiente manera:
La tabla de verdad es:
Por lo tanto, la operación lógica básica entre las entradas A y B es
Ejercicio 3
Calcula la tabla de verdad del siguiente circuito. ¿Qué operación lógica básica se realiza entre las entradas A y B?

📐Demostración
La tabla de verdad es:
Por lo tanto, la operación lógica básica entre las entradas A y B es XOR.
Ejercicio 4
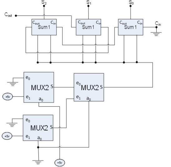
Dado el siguiente circuito, ¿qué valor se obtendrá en la salida ?

📐Demostración
Podemos ver que la salida que nos interesa de los multiplexores es la del MUX2 de debajo del SUM1 del centro y esta está seleccionada por la entrada que viene que tiene un valor 0, entonces se selecciona la entrada . Vemos que la entrada 0 de este MUX2 viene del MUX2 que está inmediatamente debajo del SUM1 de la izquierda. En este caso, este mux está controlado por la entrada a la que le llega voltaje (un 1 entonces) y por tanto, está seleccionada la entrada . Vemos que la entrada viene dada por un 1, así, la salida del MUX2 del centro es 1.
Ahora, al primer sumador empezando por la derecha, le llegan dos 1's por las entradas y un 0 por el , por lo que su salida será 0 y un carry de 1, es decir
Ahora nos vamos con el SUM1 de la izquierda ya que es al que le llega el carry in del sumador de la derecha y, además, es el que enviará el carry al sumador del medio. Así, también le llegan dos 1's por las entradas pero un 1 por el carry in, por lo que su salida será 1 y un carry de 1, es decir .
Finalmente, en el sumador del medio, le llegan dos 1's por las entradas y un 1 por el carry in, por lo que su salida será 1 y un carry de 1, es decir y .
El número resultante es .
Ejercicio 5
Suministra la función lógica y diseña un circuito que dados dos números naturales de 1 bit, A y B, ponga la salida a uno cuando A sea mayor que B. Puede haber múltiples soluciones válidas
📐Demostración
Primero, vamos a ver cual sería la tabla de verdad de la función que queremos obtener:
Ahora, vamos a seleccionar los minterms que tienen salida 1, es decir:
Como es el único, la función lógica es la suma de los minterms:
Y el circuito sería un AND entre A y la negación de B.
Ejercicio 6
Suministra la función lógica y diseña un circuito que ponga la salida a uno cuando el número de tres bits que recibe como entrada sea mayor que 5. Puede haber múltiples soluciones válidas.
📐Demostración
En este caso, procedemos igual que antes haciendo la tabla de verdad:
Obtenemos los minterms con salida 1:
Por lo tanto, la función lógica es:
Hacer circuito a mano.
Ejercicio 7
Suministra la función lógica y diseña un circuito que ponga la salida a uno cuando el número de tres bits que se recibe como entrada sea par (el cero se considera par). Puede haber múltiples soluciones válidas.
📐Demostración
Obtenemos la tabla de verdad:
Obtenemos los minterms con salida 1:
Por lo tanto, la función lógica es:
Se podría simplificar.
Ejercicio 8
A una ALU de 4 bits análoga a la vista en clase se le pide realizar varias operaciones sobre los operando naturales A=4, B=12. Indicar el resultado en binario de las operaciones y el de los bits de estado. Nota: el valor de los bits de carry y overflow debe ignorarse en las operaciones no aritméticas y puede indicarse con un guión
- SUMA:
📐Demostración
Primero, pasamos a binario natural los números:
Ahora, sumamos término a término:
Por tanto, como es una ALU de 4 bits, el resultado solo comprende los 4 bits menos significativos.
- Resultado:
0000 - ZF: 1 (porque el resultado es 0)
- CF: 1 (porque hay acarreo interpretando los números como naturales)
- OF: 0 (porque no hay desbordamiento interpretando los números como enteros en complemento a 2, un positivo y un negativo pueden dar un positivo)
- SF: 0 (porque el resultado interpretado como entero en complemento a 2 es positivo)
- RESTA:
📐Demostración
Para restar pasamos a complemento a 2 el segundo término y sumamos, es decir:
Y ahora sumamos:
Por tanto:
- Resultado:
1000 - ZF: 0 (porque el resultado no es 0)
- CF: 1 (porque al restar naturales el sustraendo es mayor que el minuendo)
- OF: 1 (la suma de dos positivos no puede ser negativa interpretando los números como enteros en complemento a 2)
- SF: 1 (porque el resultado interpretado como entero en complemento a 2 es negativo)
- AND:
📐Demostración
Hacemos la operación bit a bit:
Entonces:
- Resultado:
0100 - ZF: 0 (porque el resultado no es 0)
- CF: - (no se tiene en cuenta en operaciones lógicas)
- OF: - (no se tiene en cuenta en operaciones lógicas)
- SF: 0 (porque el resultado interpretado como entero en complemento a 2 es positivo)
- OR:
📐Demostración
Hacemos la operación bit a bit:
Entonces:
- Resultado:
1100 - ZF: 0 (porque el resultado no es 0)
- CF: - (no se tiene en cuenta en operaciones lógicas)
- OF: - (no se tiene en cuenta en operaciones lógicas)
- SF: 1 (porque el resultado interpretado como entero en complemento a 2 es negativo)
- XOR:
📐Demostración
Hacemos la operación bit a bit:
Entonces:
- Resultado:
1000 - ZF: 0 (porque el resultado no es 0)
- CF: - (no se tiene en cuenta en operaciones lógicas)
- OF: - (no se tiene en cuenta en operaciones lógicas)
- SF: 1 (porque el resultado interpretado como entero en complemento a 2 es negativo)
Ejercicio 9
Una ALU de 6 bits análoga a la vista en clase tiene todas sus entradas a 1 a excepción de las entradas y . Indica el resultado de la ALU en decimal, interpretando como natural e interpretando como entero así como el valor de los bits de estado
📐Demostración
Primero, vamos a ver que números se están introduciendo:
Entonces, estamos haciendo una resta, es decir, sumando un complemento a 1 + 1 en . Para ello:
Entonces, sumamos bit a bit:
Entonces:
- Resultado:
100001 - ZF: 0 (porque el resultado no es 0)
- CF: 1 (porque al restar naturales el sustraendo es mayor que el minuendo)
- OF: 0 (porque no hay desbordamiento interpretando los números como enteros en complemento a 2, un positivo y un negativo pueden dar un positivo)
- SF: 1 (porque el resultado interpretado como entero en complemento a 2 es negativo)
Entonces, interpretando el resultado como natural tenemos que:
Y como entero en complemento a 2:
Y el ZCOS sería 0101
Ejercicio 10
Una ALU de 4 bits similar a la bista en clase realiza una operación aritmético-lógica tras la que losbits del registro de estado quedan con los siguinetes valores ZCOS=1110. Se sabe que todas las señales de entrada están a 0 a excepción de de las que se desconoce su valor. Teniendo en cuenta la información propocionada, ¿Cual serán los valores de .
📐Demostración
Para ello, vamos a recopilar la información que tenemos:
Por lo tanto, sabemos que la operación no puede ser una resta. Además, como el ZF es 0, entonces el restulado es 0. Además, se ha producido acarreo, por lo que al hacer la suma de naturales se ha desbordado.
De hecho, a partir de este dato, sabemos que, como los términos menos significativos en ambos números y son cero, entonces la suma de y ha producido un acarreo. Por lo tanto, .
Además, como el OF es 1, entonces también hubo desbordamiento en la suma de enteros en complemento a 2. Por lo tanto, como y son negativos, la suma de dos negativos debería de ser negativa y en este caso, ha sido positiva, lo cual hace ver que la operación de y ha dado 0. Por lo tanto, solo puede ser o una operación XOR o una suma. Entonces .
Ejercicio 11
Se desea construir una ALU que sea capaz de operar con números enteros expresados en complemento a 2 en el rango [-1024, 1023]. ¿Cuántos sumadores elementales son necesarios para construir esta ALU?
📐Demostración
Para ello, vamos a ver cuántos bits necesitamos para representar el rango de números:
Entonces:
Por lo tanto, necesitamos 11 bits para representar el rango de números. Entonces, para construir la ALU necesitamos 11 sumadores elementales.
Ejercicios
EJercicio 1
Sea la variable int var = -240.
- Primero la magnitud en binario:
Y como estamos representandolo en complemento a 2 tiene que empezar por 0, entonces:
y ahora para representar a complemento a 2 invertimos a partir del primer 1:
Sin embargo, no está en 32 bits, entonces habría que añadir 0 en el original o 1's en el invertido, así queda:
Y para pasarlo a hex y como son grupos de cuatro y a la izquierda solo tenemos 1, nos queda:
Ejercicio 1
En un ordenador se realiza la siguinete operación, calcular el valor interprentado los operandos y el resultado interpretandolos como naturales y como enteros en complemento a 2
Así, el restulado sería (quetando el carry) como natural y como entero. Sin embargo, como hay acarreo no son correctos los resultados al interpretarlos como naturales. Como enteros el resultado es correcto por el cambio de signo.
Podemos ver que el primero de los dos en decimal sería y luego que da 22.
Ejercicio 2
El número natural más grande que sumado a este anterior produce un resultado válido interpretando las cosas como enteros
Arriba tengo -22 y lo que quiero es que no se salga del rango de representación, que viene dado por:
Por lo tanto, el número más grande que puedo sumar es 63, así:
Entonces, basta con ver la codificación del 42 en complemento a 2:
Entonces el natural más grande será:
Ejercicio 3
Convertir el siguiente número, C5378000H
Ahora tenemos que el primero es un 1, por lo que es negativo, a continuación, tenemos el exponente que sería:
Y la mantisa sería:
Entonces tenemos que:
Codificando en decimal la parte entera tenemos que:
Por lo tanto, el número sería:
Ejercicio 4
Convertir el siguiente número, -22.75:
- Signo es entonces :
- La parte entera de 22 es , por lo que la parte entera sería .
- La parte decimal de 0.75 es , por lo que la parte decimal sería .
- Por lo tanto, el número sería:
- Metemos el exponente:
- El exponente en exceso a 127 sería:
- Por lo tanto, el número sería: